中央经济工作会议:“开局年”的新思路(国联民生宏观陶川)

来源于:英为-推荐

发布日期:2025-12-18 09:45:40

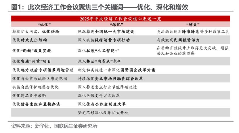
    今年中央经济工作会议的“题眼”发生了很大的变化,概括成一个字就是“质”。去年在布置经济工作时,强调的是“增长”,讲求的是时机力度——“能早则早、抓紧抓实,保证足够力度”。今年核心突出的是“在质的有效提升上取得更大突破”。如何去做?目标上,既要“积极”,也要“务实”;手段上,则聚焦三个关键词——优化、深化和增效。

“优化”的核心在于实施精准的结构性调控,是“逆周期和跨周期调节”变化的重点。最显著的莫过于财政,在保持必要规模的基础上,收入要优化——规范税收优惠;支出要优化——不该花的要“严肃财政纪律”;该花的要调整,优化“两新”和“两重”,规范财政补贴,确保“投资于物和投资于人紧密结合”;债务要优化——调整专项债用途管理,以及调整债务重组和置换方法进一步主动缓解地方债务风险。央地之间也要优化——适当增加中央预算内投资规模,来推动投资止跌回稳。

除此之外,房地产“稳”的重心也明确转向中长期“优供给”,旨在构建新模式,系统性地稳定预期与内需基础。

“深化”指向在根本性、制约性环节上敢于突进,继续加大力度。主要从两方面推进:一是立规矩、建赛场,让竞争更良性。去年提“综合整治”内卷式竞争,今年升级为“深入整治”,态度更坚决。同时推动“制定全国统一大市场建设条例”,打破那些或明或暗的壁垒,让企业在一条公平、透明的跑道上比拼。

二是抓核心、促改革,让动能更可持续。比如在创新驱动上,“人工智能+”不再只是试试水,而是要“深化拓展”到全产业链,并且同步完善治理;“持续深化资本市场投融资综合改革”,则旨在强化对科技创新的金融支持;“进一步深化国资国企改革方案”,推动国企按市场规律运营,从规模优势转向质量与效率优势。

“增效”则是兼顾政策工具短期的效果和中长期的空间。比如更加强调货币政策的“灵活高效”,以及财政与货币政策协同发力。财政政策“优化支出结构”、强化资金统筹,集中财力保障重点领域;货币政策“快速精准运用降准降息等多种政策工具”,精准滴灌科创、小微等关键领域,形成协同增效组合,提升宏观治理效能。

政策红利精准覆盖投资和民生等领域,构建经济发展良性循环。一方面针对不同行业具体情况精准施策,“激发民间投资活力”,实现投资端提质;另一方面在就业、教育、医保等领域提质扩容,“增强居民获得感”的同时,筑牢经济长远发展根基,形成发展与民生改善的良性循环。

风险提示:未来政策不及预期;国内经济形势变化超预期;出口变动超预期。

温馨提示:本站所有文章来源于网络整理,目的在于知识了解,文章内容与本网站立场无关,不对您构成任何投资操作,风险 自担。本站不保证该信息(包括但不限于文字、数据、图表)全部或者部分内容的准确性、真实性、完整性、原创性。相关信 息并未经过本网站证实。

热门排行

  • 1
  • 2
  • 3
  • 4
  • 5

栏目热文

中央经济工作会议:“开局年”的新思路(国联民生宏观陶川)

展开全文

    今年中央经济工作会议的“题眼”发生了很大的变化,概括成一个字就是“质”。去年在布置经济工作时,强调的是“增长”,讲求的是时机力度——“能早则早、抓紧抓实,保证足够力度”。今年核心突出的是“在质的有效提升上取得更大突破”。如何去做?目标上,既要“积极”,也要“务实”;手段上,则聚焦三个关键词——优化、深化和增效。

“优化”的核心在于实施精准的结构性调控,是“逆周期和跨周期调节”变化的重点。最显著的莫过于财政,在保持必要规模的基础上,收入要优化——规范税收优惠;支出要优化——不该花的要“严肃财政纪律”;该花的要调整,优化“两新”和“两重”,规范财政补贴,确保“投资于物和投资于人紧密结合”;债务要优化——调整专项债用途管理,以及调整债务重组和置换方法进一步主动缓解地方债务风险。央地之间也要优化——适当增加中央预算内投资规模,来推动投资止跌回稳。

除此之外,房地产“稳”的重心也明确转向中长期“优供给”,旨在构建新模式,系统性地稳定预期与内需基础。

“深化”指向在根本性、制约性环节上敢于突进,继续加大力度。主要从两方面推进:一是立规矩、建赛场,让竞争更良性。去年提“综合整治”内卷式竞争,今年升级为“深入整治”,态度更坚决。同时推动“制定全国统一大市场建设条例”,打破那些或明或暗的壁垒,让企业在一条公平、透明的跑道上比拼。

二是抓核心、促改革,让动能更可持续。比如在创新驱动上,“人工智能+”不再只是试试水,而是要“深化拓展”到全产业链,并且同步完善治理;“持续深化资本市场投融资综合改革”,则旨在强化对科技创新的金融支持;“进一步深化国资国企改革方案”,推动国企按市场规律运营,从规模优势转向质量与效率优势。

“增效”则是兼顾政策工具短期的效果和中长期的空间。比如更加强调货币政策的“灵活高效”,以及财政与货币政策协同发力。财政政策“优化支出结构”、强化资金统筹,集中财力保障重点领域;货币政策“快速精准运用降准降息等多种政策工具”,精准滴灌科创、小微等关键领域,形成协同增效组合,提升宏观治理效能。

政策红利精准覆盖投资和民生等领域,构建经济发展良性循环。一方面针对不同行业具体情况精准施策,“激发民间投资活力”,实现投资端提质;另一方面在就业、教育、医保等领域提质扩容,“增强居民获得感”的同时,筑牢经济长远发展根基,形成发展与民生改善的良性循环。

风险提示:未来政策不及预期;国内经济形势变化超预期;出口变动超预期。

行情资讯

查看更多